Gone are the days of clunky machines, endless paperwork, and frantic phone calls about missing parts in manufacturing. Today, manufacturers are embracing automation and real-time data to propel their operations forward. At the heart of this transformation is Microsoft Dynamics 365 Finance and Operations (D365 F&O), serving as a reliable ally on this journey. But with a plethora of features packed into D365 F&O, where should you start? This blog delves into the key priorities to consider when harnessing D365 F&O for a flourishing production floor.
Key Features of Dynamics 365 Finance and Operations
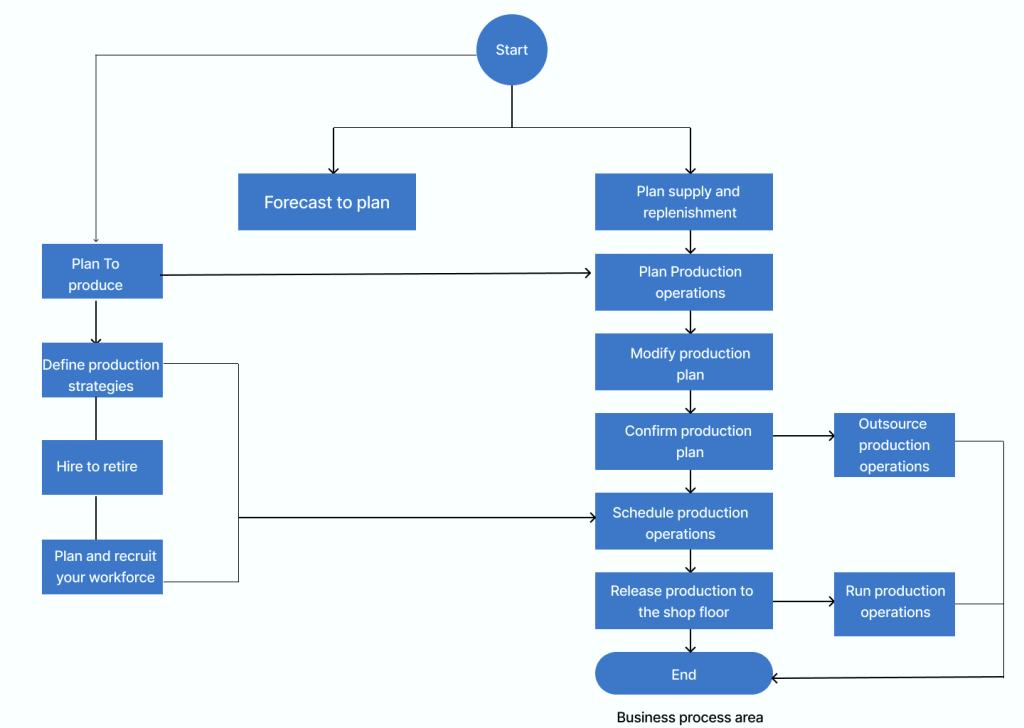
- Production Planning and Scheduling
- : Dynamics 365 Finance and Operations (D365 F&O) offers a comprehensive solution for manufacturers aiming to streamline their production processes. One standout feature is the priority-based planning, acting as an intuitive production manager. It automatically prioritizes replenishments in real-time, considering factors such as order priorities, stock levels, and projected inventory. With D365 F&O, setting up plans, managing resources, and tracking progress is seamless, thanks to advanced analytics and machine learning. This means bidding farewell to stockouts and production delays, and embracing agility, productivity, and staying ahead of market demands.
- Easy Planning:
- D365 F&O simplifies planning with user-friendly tools and real-time data, allowing for swift creation and modification of production schedules.
- Priority Power:
- Say goodbye to financial losses caused by stockouts. D365 F&O ensures that essential items are replenished first, ensuring you always have what you need.
- Smart Manager:
- Gain a comprehensive view of your workforce, machinery, and materials with D365 F&O. Monitor machine utilization rates, identify idle time for maintenance scheduling, track employee skill sets, and assign tasks for optimal productivity.

Microsoft Dynamics 365 Finance and Operations simplifies data collection and analysis, providing seamless visibility and detailed data insights. It helps you identify inefficiencies, optimize production schedules, and minimize lead times. This leads to reduced costs and a competitive advantage. By analyzing historical data, you can anticipate future trends and stay prepared for market shifts without overstocking. It empowers you to make quicker, smarter decisions by providing real-time information. A study by Forrester showed that it led to a 10% decrease in excess inventory and shrinkage, 28% increase in employee productivity, and a 20% enhancement in finance staff productivity.
In the ever-evolving landscape of supply chain management, achieving visibility remains a paramount objective for businesses aiming to enhance operational efficiency and drive cost savings. Dynamics 365 emerges as a game-changer in this domain, offering a suite of powerful tools and integrations designed to address the complexities inherent in modern supply chains. By seamlessly integrating with existing systems and leveraging advanced technologies like real-time data tracking, machine learning, and business intelligence, Dynamics 365 empowers organizations to gain deeper insights into their supply chain operations.
The Inventory Visibility Add-in, Supply Chain Insights, and Power BI integration are just a few examples of how Dynamics 365 enables businesses to overcome challenges such as real-time data access, supply chain risks management, and collaboration gaps. Moreover, with tangible results demonstrated in the Forrester report – including notable reductions in inventory levels, improvements in on-time delivery rates, and substantial cost savings – Dynamics 365 has proven its efficacy in driving tangible business outcomes.
Ready to embark on the journey to enhanced supply chain visibility? Here at VE3, we specialize in comprehensive solutions tailored to optimize supply chain operations. Our expert team stands ready to guide you through Dynamics 365 implementation, ensuring seamless integration, customized solutions, and ongoing support to meet your unique business needs. To know more, explore our innovative digital solutions or contact us directly.
Improving Financial Management
Revolutionize your financial management with Dynamics 365 Finance and Operations (D365 F&O), eliminating the hassle of deciphering complex spreadsheets and relying on intuition to manage your finances. With D365 F&O, gain real-time insights into your financial performance, enabling you to pinpoint cost-cutting opportunities, enhance profitability, and optimize cash flow with precision.
Make investment decisions confidently by leveraging real-time data to identify promising growth opportunities, rather than relying solely on gut instinct. D365 F&O acts as your financial early warning system, proactively alerting you to potential risks and empowering you to take swift, decisive action to navigate challenges effectively.
Stay ahead of the curve by accessing insights into emerging trends and industry benchmarks, ensuring your financial strategies remain finely tuned and aligned with market dynamics. With D365 F&O, you can keep your finances in check with unparalleled accuracy and strategic foresight.
Enhanced Collaboration
Embrace a new era of collaboration and efficiency with Dynamics 365 Finance and Operations (D365 F&O), where siloed departments are a thing of the past. D365 F&O unifies teams across sales, production, and procurement onto a single platform, fostering seamless collaboration and breaking down traditional barriers.
By centralizing operations, D365 F&O accelerates decision-making processes, minimizes errors, and enhances productivity. Production schedules can be adjusted in real-time based on live sales data, enabling agile responses to market demands. Sales representatives can confidently commit to delivery dates with access to up-to-the-minute inventory information, while procurement teams can proactively secure supplies to prevent bottlenecks.
Experience faster decision-making as teams no longer need to wait for emails or seek out colleagues for information. Real-time data empowers teams to make informed choices on the spot. Moreover, the era of miscommunication and data discrepancies is over, thanks to a single source of truth for all departments.
With the elimination of time-consuming tasks like information chasing, teams can focus their efforts on collaborative work, driving productivity and output to unprecedented levels. Dynamics 365 Finance and Operations revolutionizes teamwork, enabling organizations to thrive in an interconnected environment.
Real-life example & Dynamics 365 Finance and Operations
Enter a new era of seamless collaboration and heightened efficiency with Dynamics 365 Finance and Operations (D365 F&O), where the era of isolated departments is a distant memory. D365 F&O integrates teams across sales, production, and procurement onto a unified platform, fostering synergistic collaboration and dismantling conventional barriers.
Through the centralization of operations, D365 F&O expedites decision-making processes, reduces errors, and amplifies productivity. Production schedules can be swiftly adjusted in response to real-time sales data, enabling agile adaptation to market fluctuations. Sales representatives gain the confidence to commit to delivery dates with access to current inventory information, while procurement teams proactively secure supplies to avert bottlenecks.
Witness a paradigm shift in decision-making dynamics as teams no longer endure delays waiting for emails or hunting down colleagues for information. Real-time data empowers teams to make informed decisions instantly. Furthermore, the era of miscommunication and data disparities fades away, thanks to a unified data repository accessible to all departments.
With time-consuming tasks like information retrieval consigned to history, teams can dedicate their energies to collaborative endeavors, propelling productivity and output to unprecedented heights. Dynamics 365 Finance and Operations redefines teamwork, empowering organizations to flourish in an interconnected landscape.
Conclusion
The implementation of Dynamics 365 Finance and Operations (D365 F&O) has yielded remarkable improvements across various aspects of manufacturing operations. The tangible results speak volumes:
- A 25 percent reduction in inventory carrying costs signifies improved cost efficiency and streamlined inventory management.
- An impressive 10 percent increase in production output demonstrates enhanced productivity and operational effectiveness.
- A 5 percent decrease in lead times indicates faster response to customer demands and improved agility in manufacturing processes.
- A 20 percent improvement in on-time delivery reflects heightened reliability and customer satisfaction.
- A 15 percent reduction in product recalls underscores enhanced quality control and minimized risks.
Furthermore, D365 F&O has facilitated enhanced data-driven decision-making, empowering organizations to leverage real-time insights for strategic planning and operational optimization.
In essence, leveraging Dynamics 365 Finance and Operations transcends mere adjustments; it entails a comprehensive reimagination of the manufacturing landscape. By streamlining, optimizing, improving, and enhancing operations with D365 F&O, organizations pave the way for manufacturing success. The revolution beckons, and with D365 F&O, organizations are poised to embrace it fully. For further insights on maximizing the potential of Dynamics 365 Finance and Operations, reach out to us and embark on the journey towards manufacturing excellence. To know more, explore our innovative digital solutions or contact us directly.


.png)
.png)
.png)



